日前一家银行理财子公司发行一款产品引起市场关注,这或是银行子公司首次推出行业主题类权益基金。伴随着银行子公司涌现越来越多的权益类产品,开始在这一领域跟公募基金打起擂台。
银行理财子公司
也来“主题行业基金”
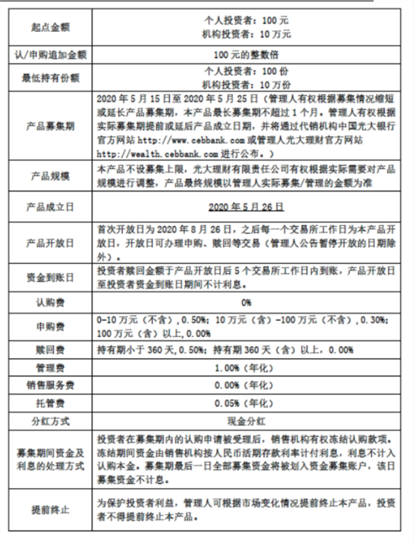
基金君发现,这款产品是5月15日光大理财发行的“阳光红卫生安全主题精选”公募理财产品,目前看发售截止日为5月25日。目前该产品风险等级为PR4(中高风险),起购金额为个人投资者100元,机构投资者10万元。


从该产品的产品合同来看,很多细节跟公募基金类似,比如产品投资范围为权益类资产投资规模合计不低于产品净资产的80%,货币市场工具、固定收益类资产以及衍生品投资规模合计不超过本产品净资产的20%。因此,业绩比较基准是“中证800 指数收益率×80%+中证全债指数收益率×15%+银行活期存款利率×5%”。
这款产品更类似行业主题基金,很明确投资于卫生安全,瞄准疫情带来的投资机遇。据光大理财称,疫情所导致的社会趋势变化,使得卫生安全主题相关行业如公共卫生安全、线上办公、线上教育、医疗卫生等在未来的2-3年存在较好投资机会。固收类理财产品收益下行趋势下,适当增加权益类资产的配置,可提高组合收益率。
对此,融360大数据研究院分析师殷燕敏表示,2019年11月工行发布的“工银财富”系列—“工银量化理财——恒盛配置”理财产品为理财子公司发布的首款权益类产品,光大银行的此款公募权益类理财产品是一款主题型理财产品,类似于公募基金的主题行业基金。
普益标准诠资管研究中心陈飞旭表示,光大理财发行的“阳光红卫生安全主题精选”具有自身的特色。第一,在运作形式方面,根据普益标准统计,目前理财子公司共发行13款权益类产品,其中11款为封闭式,2款为开放式,该产品是首款全开放式的权益类产品。第二,该产品是目前唯一一款公募产品。第三,该产品投资起点仅为100元,是目前所有权益类产品中最低的。第四,该产品是目前唯一一款业绩比较基准与指数挂钩的,为中证800指数收益率×80%+中证全债指数收益率×15%+银行活期存款利率×5%。第五,该产品的投资聚焦于卫生安全主题直接或间接相关的行业。
银行理财子公司
或加大布局权益类产品
“与公募基金相比,银行理财在固收类资产投资方面有自身优势,在权益类资产投资配置方面由于此前银行此类产品占比很小,因此投资管经验没有公募基金丰富,但是光大银行走在创新的前列,前几年就发布一些偏权益类资产的理财产品,积累了相关的投资经验,也有部分产品收益表现较好。” 殷燕敏表示,未来银行理财子公司产品会向权益类资产倾斜,一方面打破刚兑,固收类资产收益持续下滑,对投资者的吸引力逐渐减弱,非标资产投资受到合规限制,合规且可以提高理财收益的底层资产就是权益类资产;另一方面,在大资管时代,打破刚兑,银行理财子公司的主要营业收入也来自于资管产品的管理费,固收类资产管理费一般偏低,超额收益空间有限,而权益类产品可提升管理费率,获取超额收益也有一定想象空间,拼的就是自身的管理实力,有管理能力的银行理财子公司会更倾向去发行权益类产品 ,丰富自身产品线,扩大客户群体。
陈飞旭也认为,银行理财子公司的权益产品和股票基金比,优势主要在于理财子公司在投资方面继承了银行趋于稳健的投资风格,即是是权益类产品,投资风险也相对较小。截止目前,工银理财发行的权益类产品的净值均在1以上。理财子公司权益类产品的主要劣势则在于,目前理财子公司的权益类资产投研能力与公募基金相比还存在较明显的差距,在投资标的、投资策略和交易时机的选择上可能会有所不及,并最终体现在产品的收益之上。
“未来权益类理财产品的发行量会有较为明显的增长。” 陈飞旭表示,从政策层面来看,金融供给侧结构性改革要求提高直接融资占比,银行作为我国金融体系的核心,必然要积极响应政策要求,加大混合类和权益类产品的发行力度。从投资者需求来看,随着投资者的代际交替,80后、90后正在逐渐成为理财产品的核心客群,他们的风险偏好更高,投资需求更加多元化,对权益类产品的需求会有所增加。综合来看,随着理财子公司逐渐补足权益类资产投研能力,权益类产品的发行量将会随之增加。不过尽管新生代投资者的风险偏好有所增加,但整体而言,理财产品投资者的风险偏好仍然偏低。因此未来理财子公司的产品仍将以固收类为主,但混合类和权益类的占比会有所提升。
此外,还有一家基金公司人士表示,目前银行理财子公司和基金公司合作也较多,因为各大银行之间差距较大,多数银行暂时在权益投资上优势不大,因此这一块和基金公司合作较多,未来伴随着银行子公司搭建起自己的优秀的权益基金投研团队,可能就迎来“同台竞技”的局面,不过这需要时间。
