作为"电子产品之母"的PCB行业,正站在技术革命与产业重构的十字路口。在全球半导体市场迈向6270亿美元规模的背景下,2024年全球PCB产值达735.65亿美元,其中中国市场规模为412.13亿美元,占比56%。
更值得关注的是,行业正经历从"规模扩张"到"价值重构"的质变:高端产品占比持续提升,预计到2029年全球PCB市场规模将达到946.61亿美元,2024-2029年复合增速为5.2%。其中,18层以上高多层板占比从2.48%跃升至5.3%,对应复合增速高达15.7%,远超行业平均水平。AI服务器专用HDI板2023-2028年复合增长率预计达16.3%,成为细分市场增长引擎。这一结构性变化,正在重塑整个设备产业链的投资逻辑。
需求端:AI算力与新能源汽车双轮驱动
当前PCB设备行业面临前所未有的需求强度,核心驱动力来自三大领域。
首先是AI服务器带来的高端化革命。AI服务器对HDI板和高多层板需求呈现爆发式增长,一块AI服务器需搭载20层以上的GPU基板、4-5阶HDI加速器模组,钻孔精度要求提升至微米级,直接拉动激光钻孔、精密压合等高端设备需求。根据Prismark数据,全球AI服务器出货量将从2024年的200万台增长至2029年的540万台,复合增速21.7%,带动AI服务器PCB市场2023-2028年复合增长率达32.5%,印证了这一趋势的确定性。
其次是新能源汽车的电子化浪潮。汽车电子成本占比持续提升,新能源车新增的VCU、MCU、BMS三大电控系统带动PCB价值量是燃油车3-5倍。智能座舱与自动驾驶更推动车载FPC年增速保持6-9%,单车FPC用量显著增加。这种从传统燃油车到新能源车的价值跃升,对设备的柔性化、高精度加工能力提出全新要求。2024年新能源车渗透率达40.9%,为车载PCB设备需求提供长期支撑。
第三是6G通信与先进封装的前瞻性布局。中国"十四五"规划明确要求PCB产业高端化率超40%,并推动高频高速材料研发。Prismark预计2024-2029年亚洲(除中日)PCB市场复合增长率达7.1%,泰国、越南等东南亚国家正承接产能转移,这种全球化布局倒逼设备厂商提供更具性价比的解决方案。
供给端:技术迭代倒逼设备高精度升级
需求端的结构性变化,正倒逼PCB制造技术向"更精、更密、更智能"方向演进。技术迭代呈现三大特征:精度极致化、工艺绿色化、生产自动化。
在精度层面,HDI技术已实现50μm孔径和25μm线宽,AI服务器甚至要求20μm以下加工能力。这推动激光钻孔设备取代传统机械钻孔,成为现代PCB生产的核心系统。与此同时,垂直连续电镀(VCP)技术凭借其电镀均匀、节能、环保、自动化程度高的优势,在新增PCB电镀设备市场中已成为主流选择。根据行业研究,中国VCP设备市场规模保持稳定增长,显著高于传统电镀设备。
绿色制造同样不容忽视。2025年起,PCB生产废水总铜含量限值收紧至0.5mg/L,无铅化制程覆盖率需达90%,推动环保设备更新需求。而AI数据分析、自动化控制等智能化技术的引入,使得单面板能耗降低20%,人均产出提升30%以上。
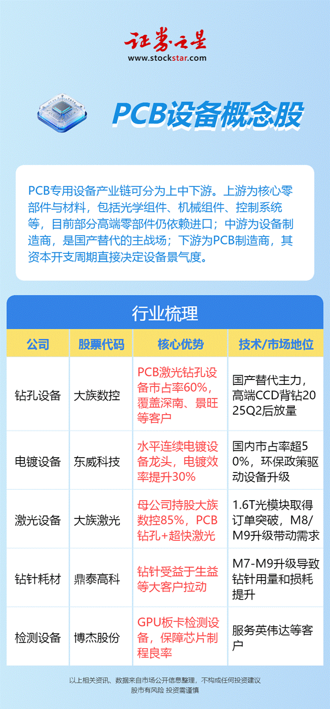
产业链:设备环节国产替代空间最广阔

PCB专用设备产业链可分为上中下游。上游为核心零部件与材料,包括光学组件、机械组件、控制系统等,目前部分高端零部件仍依赖进口;中游为设备制造商,是国产替代的主战场;下游为PCB制造商,其资本开支周期直接决定设备景气度。
当前产业链最大亮点在于中游设备端的突破性进展。2025年第一季度,主流PCB厂商资本开支同比大幅增长,标志着行业进入新一轮资本开支上行周期。本轮周期与以往不同——AI算力创造的是全新需求,而非传统领域渗透。深南电路、沪电股份、胜宏科技等龙头均在推进高端HDI与高多层板扩产,为国产设备提供验证机会。
从竞争格局看,国产设备已实现对进口产品的局部超越。大族数控在PCB激光钻孔设备市场占据主导地位,深度绑定深南、景旺等头部客户。东威科技作为垂直连续电镀设备龙头,国内市场份额领先,产品已进入全球主流PCB厂商供应链。鼎泰高科的钻针耗材受益于生益科技等大客户拉动,在M7-M9材料升级趋势下,钻针用量与损耗率同步提升。此外,大族激光母公司在1.6T光模块领域取得订单突破,形成业务协同。
值得注意的是,部分厂商选择差异化路径。例如联赢激光聚焦PCB板锡焊环节,其蓝光激光锡球焊接工艺在金、铜焊盘上实现突破,服务于高速连接器等细分场景,避开在钻孔、电镀领域的正面竞争。
